全新赛季,全新三国秀!《4399三国杀》排位赛迎来新赛季,积分决定段位,段位决定最终奖励。新赛季还将可以通过收集信物兑换心仪的永久段位秀哦,快来参加《4399三国杀》排位赛吧!
全新赛季,全新三国秀!《4399三国杀》排位赛迎来新赛季,积分决定段位,段位决定最终奖励。新赛季还将可以通过收集信物兑换心仪的永久段位秀哦,快来参加《4399三国杀》排位赛吧!
【赛程安排】
1、欢乐排位赛
时间:6月3日~6月30日 每日10:00~23:00
模式:双端-竞技场-欢乐排位
规则:基础积分为1250,胜利加积分,失败减积分(积分低于1700不扣分,1700-2000分有扣分减免),积分决定段位,段位决定最终奖励。积分达到一定程度将触发保级赛和晋级赛,完成情况将决定段位的提升/下降。
卡包:标准版+EX+军争篇+应变篇
将池:(标准包及对应的界限突破包武将调整为默认可选范围)
界限突破:界公孙瓒、界袁绍、界刘禅、界孙策、界夏侯渊、界卧龙、界庞统、界小乔、界董卓、界庞德、界太史慈、界孙坚、界邓艾
神话再临:孟获、曹丕、孙坚、庞统、陈到、刘禅、袁绍、夏侯渊、小乔、太史慈、卧龙诸葛、孙策、邓艾、庞德、太史慈、张郃、许攸、董卓
一将成名:关兴张苞、曹彰、薛综、蔡邕、吴国太、马谡、刘表、郭淮、刘虞、郭皇后、全琮、周仓、凌统、荀攸、曹叡
文德武备:司马师、司马昭、司马懿、王元姬、张春华、夏侯徽、张虎乐綝、杜预
SP:公孙瓒、孙皓、张宝、士燮、王允、sp黄月英、赵襄、sp庞德、sp马超、阚泽、何太后、曹仁、戏志才、陈琳、王朗、马良、徐荣、曹婴、张琪瑛、许靖、沙摩柯、张昌蒲、蒋干、袁谭袁尚、王粲、吕虔、荀谌、高览、张陵、曹爽、周鲂、sp庞统
2、统率三军排位赛
时间:6月3日~6月30日 每日10:00~23:00
模式:仅PC-竞技场-统率三军排位
规则:基础积分为1250,胜利加积分,失败减积分(积分低于1700不扣分,1700-2000分有扣分减免),积分决定段位,段位决定最终奖励。积分达到一定程度将触发保级赛和晋级赛,完成情况将决定段位的提升/下降。
卡包:统率卡牌包
将池:
标准包:孙尚香、诸葛亮、孙权、吕布、夏侯惇、甄姬、貂蝉
界限突破:刘备、华佗、李典、大乔、甘宁、张辽、张飞、许褚、马超、徐庶、曹操、司马懿、周瑜
神话再临:小乔、徐晃、孙策、姜维、严颜、孙坚
一将成名:韩当、钟繇、李严、陈宫、王异、荀攸、凌统、周仓、蔡邕、沮授
SP:诸葛瑾、司马朗、马云騄、祖茂
*本将池范围为天梯-排位赛将池范围
*欢乐场房间模式支持全统率三军将池
【活动奖励】
1、段位奖励
注意事项:
枭雄宝箱,打开可随机得一名将3/将5/SP张星彩/SP诸葛瑾/SP张鲁,获得重复武将返2000抵1999抵价券;
大将宝箱,打开可随机得一名将2或将4武将,获得重复武将返2000抵1500抵价券;
中郎宝箱,打开可随机得一名山包或将1武将,获得重复武将返2000抵1000抵价券;
校尉宝箱,打开可随机得一名火包或林包武将,获得重复武将返1000抵500抵价券;
统率三军排位或欢乐排位,任一排位赛达到对应段位即可领取段位奖励
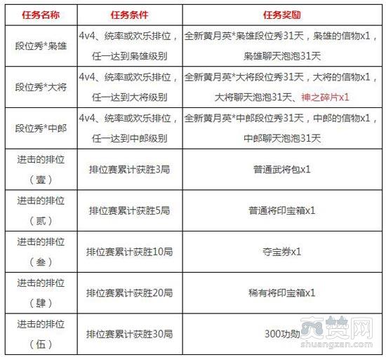
2、任务奖励
注意事项:
累积三枚信物即可兑换心仪的永久段位秀!
段位秀的更新周期为3个赛季,每期段位秀开放兑换时间为5个赛季。
《4399三国杀》是一款角色扮演类的卡牌游戏,交织着扮演、推理、典故的游戏;三国杀中充满着智慧的搏杀,人性的对决;个性鲜明的武将角色,让玩家在身份转换、角色扮演的同时,每一局都是一个全新的对决,被很多人誉为聪明人玩的游戏。
4399游戏吧是4399游戏推出的专业的中文休闲游戏社区。不仅网罗了最酷炫最好玩的精品游戏,更集合了最新鲜最缤纷的相册广场,结合最多元最丰富的群组互动。《生死狙击》、《皮卡堂过家家》、《天空之舞》、《美食大战老鼠》、《飘渺西游》、《三国群英传》、《葫芦娃》、《TOUCH热舞》、《水煮三国》、《核金弹头》、《枪魂》、《小小突击队》、《斗罗大陆》、《火线精英》、《完美漂移》……更多精品游戏,请锁定4399游戏吧。
更多游戏福利请前往:页游开服表
相关推荐
评论 ( 条 )
表情 最热评论
最新评论






